发榜第二批AI应用场景、揭牌AI联盟 上海人工智能发展“跑出加速度”
今天(2日)下午,上海第二批人工智能应用场景需求发布暨上海人工智能发展联盟揭牌仪式举行。
今天(2日)下午,上海第二批人工智能应用场景需求发布暨上海人工智能发展联盟揭牌仪式举行。市经济信息化委主任吴金城、上海人工智能发展联盟理事长、仪电集团董事长吴建雄为上海人工智能发展联盟揭牌。市经济信息化委副主任张英介绍应用场景建设情况。申康中心副主任朱同玉、上海大学副校长汪小帆、申通集团副总裁毕湘利,美国、加拿大、以色列等驻沪总领事馆代表出席会议。



吴金城主任指出,当前,上海正在全力打造人工智能创新策源、应用示范、制度供给和人才集聚的发展高地,要通过人工智能应用推广,更好赋能经济高质量发展、市民高品质生活和城市安全有序运行。下阶段,要重点做好三方面工作。一是推行以需求引领、应用先行的发展模式。要立足实际,协调各方开放更多应用场景,鼓励AI最新成果在上海率先“试水”。二是加强人工智能核心技术攻关和数据开放。要建设人工智能研发与转化功能型平台,推动更多原创性成果在上海首发;要进一步促进和规范公共数据开放利用,为场景建设和产业发展提供充足数据“燃料”。三是激发市场主体活力、创造世界一流的营商环境。要打出更多AI “政策组合拳”、打造“世界比武场”;进一步发挥上海人工智能发展联盟的号召力影响力,让上海成为全球人工智能创新创业的肥沃土壤。

上海市第二批人工智能应用场景获得全社会广泛关注。需求征集发布以来,吸引近200个不同行业单位的响应。经筛选确认,最终有28个场景脱颖而出。呈现四方面特征。一是紧扣2019世界人工智能大会,打造应用场景示范区。围绕世博、西岸等大会主阵地,形成综合性人工智能应用集聚区。二是聚焦涉及面广、带动性强的应用场景。突出“大场景”落地、实现全域可覆盖。如:AI赋能上海地铁、公交、垃圾分类、融媒体发展等。三是突出高端引领、打造世界级人工智能应用场景。构建具有全球影响力的应用标杆,如:中国外汇交易中心、中以桃浦智创城、东海大桥等。四是破解痛点问题、显著提升市民感受度。围绕高质量发展需求,实现“AI+”一二三产业全覆盖,努力解决“老小旧远”等问题,助力降本提质增效。

据介绍,应用场景是现阶段AI发展的重要决胜场。去年12月,市经济信息化委贯彻落实市委市政府部署要求,在全国率先发布“人工智能应用场景建设实施计划”。目的聚焦教育、医疗、制造业、城市管理等重点领域,开放应用场景、搭建供需对接平台,吸引更多新技术在上海率先应用,打造世界级的标杆应用。目标到2020年,打造60个人工智能深度应用场景。首批场景,共吸引全球170多个解决方案,涉及美日荷法等国。有微软、IBM、BAT、华为等国际顶尖企业,也有商汤、依图、讯飞、深兰、小i、流利说等国内优秀企业,还有一批初创团队,共85家企业入围,非沪企业占22%。第二批场景,将继续采用“揭榜挂帅”机制。在此欢迎全球人工智能企业,共同为上海人工智能应用场景建设,出谋划策、贡献智慧。

此次揭牌的上海人工智能发展联盟,将以服务上海打造人工智能高地为总体目标,以搭建政、产、学、研、资、用资源协同平台为任务,以开展人工智能专业服务和国内外交流为抓手,促进上海人工智能技术、产业、应用的有机协同,积极营造有利于人工智能发展的综合生态环境。目前,已有55家单位加入联盟理事会,百余家人工智能不同领域的单位成为联盟会员。
本市相关委办局、区行业主管部门、应用场景开放单位、人工智能企业代表等参加会议。
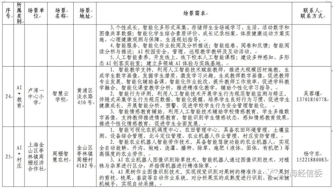
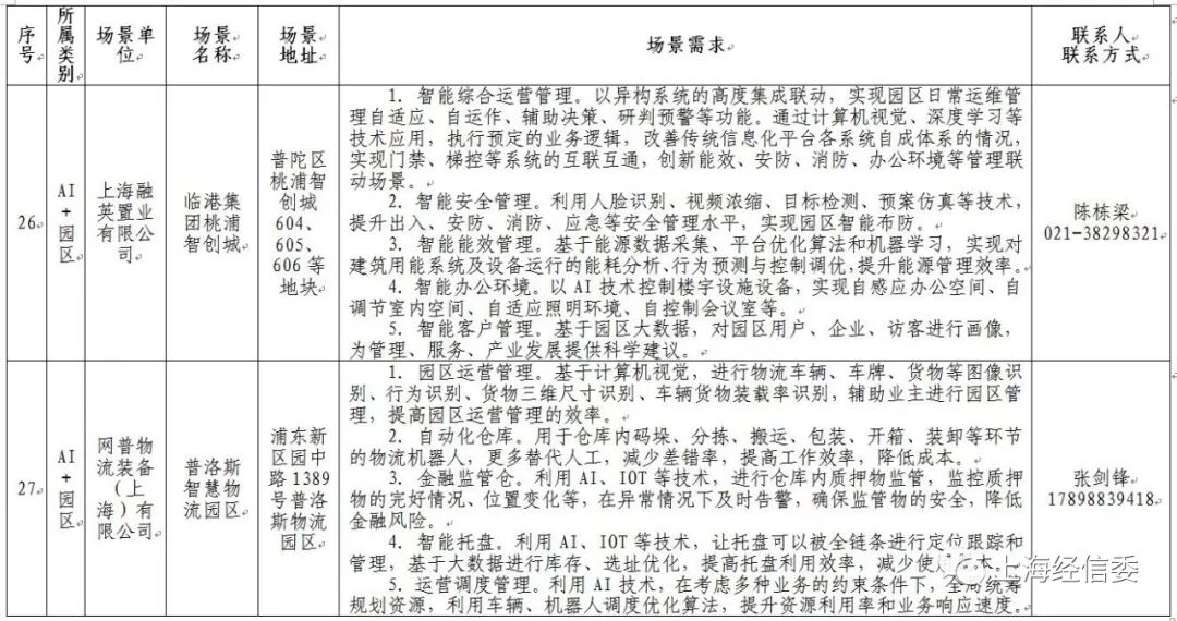
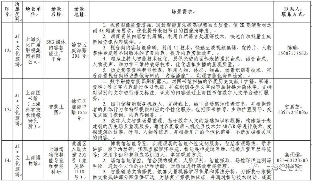
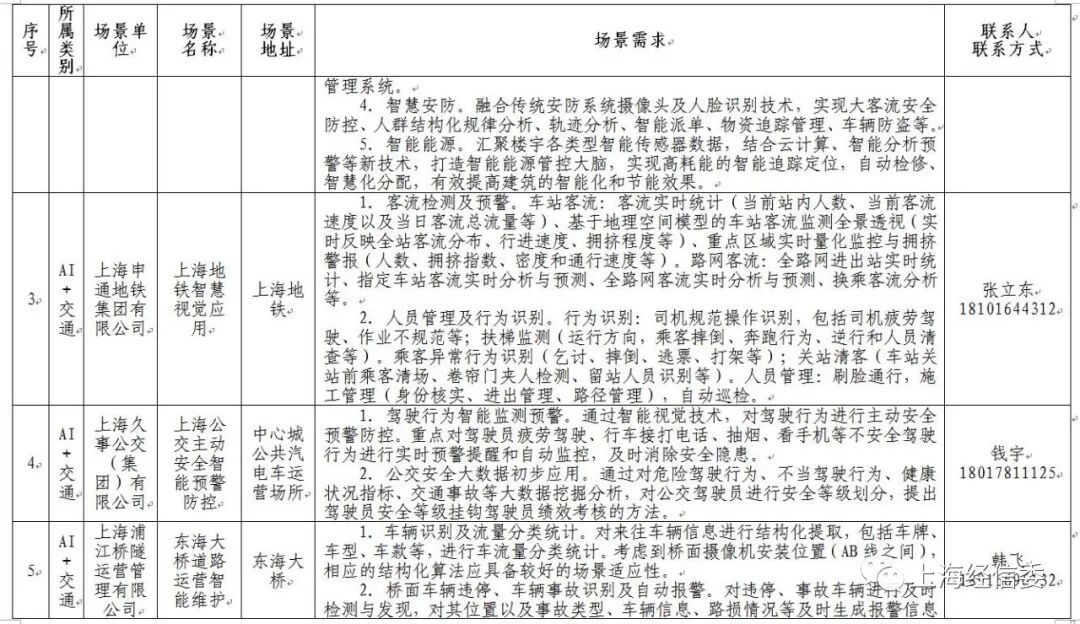
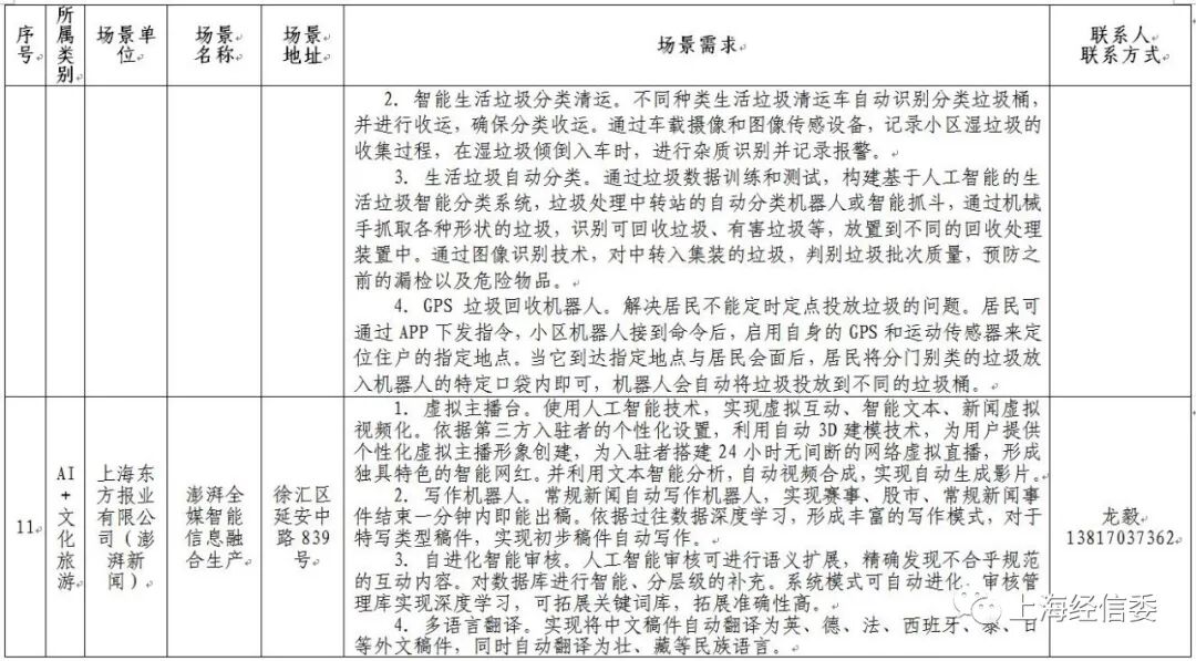
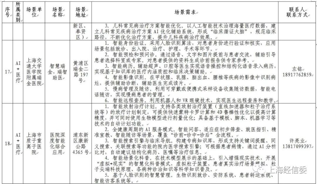
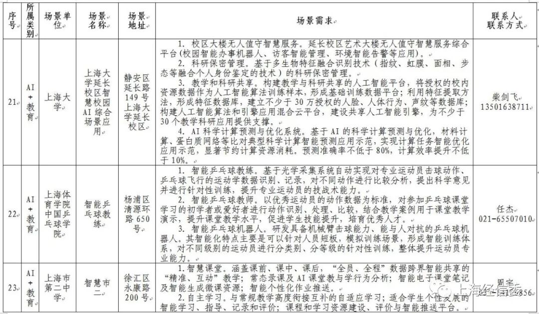
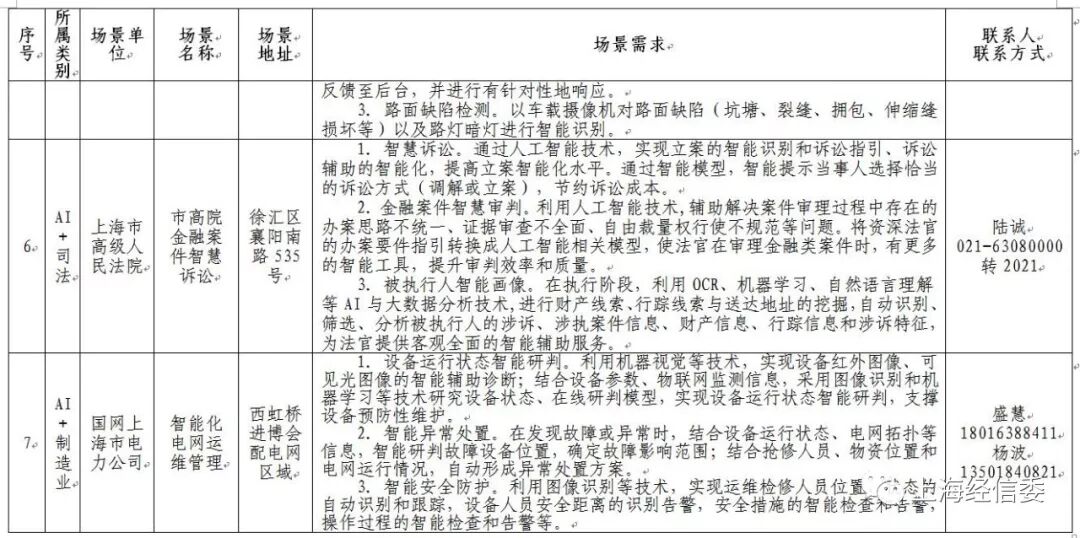
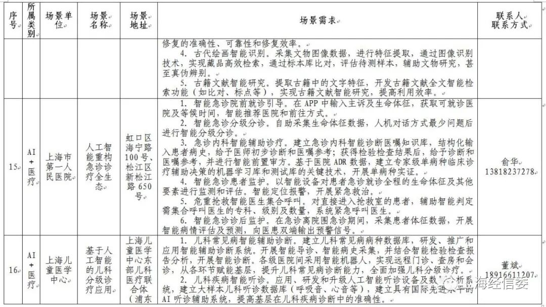
上海市第二批人工智能应用场景需求列表
(点击可浏览清晰大图)













最后,记得关注微信公众号:镁客网(im2maker),更多干货在等你!
硬科技产业媒体
关注技术驱动创新
AIVC制造业华为媒体
微信ID:im2maker
长按识别二维码关注